发布时间:2025-09-19 17:06:06 阅读量:164 0
1️⃣ 等级划分:
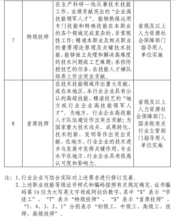
国家分为5级(五级最低,一级最高) ▽ 五级→初级工 ▽ 四级→中级工 ▽ 三级→高级工▽ 二级→技师 ▽ 一级→高级技师,比高级技师还高的是特级技师、首席技师🚀
2️⃣ 企业自主权:
企业可自主制定二级到五级的报考条件,一般来说可以从四级开始考哦~
3️⃣ 适合人群:
✔️ 想升自我提升的技术岗 ✔️ 需要行业资格认证(如电工、茶艺师) ✔️ 国企/事业单位要求
💡 考证福利 ➤ 政府补贴:拿证可申领1000-3000元补贴 ➤ 就业优势:持证优先录用,部分岗位强制要求 ➤ 积分落户:北上广深等城市可加分 🚀

